各区(大鹏新区、深汕特别合作区)教育行政部门,各有关学校、报名点:
按照省教育考试院统一部署,根据《关于做好2025年第二次广东省普通高中学业水平合格性考试报名工作的通知》(粤考院函〔2025〕39号)文件要求,7月10日至11日将举行2025年第二次普通高中学业水平合格性考试(下称“合格性考试”)。为做好我市合格性考试报名工作,现将有关事项通知如下:
一、考试安排
2025年第二次合格性考试科目为思想政治、物理、历史、地理、化学和生物学6门(详见附件1),各科目均为新课标题型(按照2017年版2020年修订的普通高中课程方案和学科课程标准命题),均为选择题,考试时长均为60分钟。
合格性考试成绩是普通高中学生毕业和升学的重要依据,考生可根据高中学校的教学情况、高校招生录取的有关要求选择报考,具体详见《2025年第二次广东省普通高中学业水平合格性考试实施细则》(附件2)。
二、报考对象
(一)历史等4门科目
历史、地理、化学和生物学4门科目的报考对象为2025年具有广东省户籍的广东省高中阶段学校(含普通高中、中等职业教育和技工学校,下同)在校学生、往届毕业生和16周岁以上的社会青年。
(二)思想政治、物理2门科目
思想政治、物理2门科目的报考对象为2025年具有广东省户籍的广东省高中阶段学校二、三年级学生,往届毕业生和16周岁以上的社会青年也可报考。
(三)符合下列条件的考生可报考其对应的合格性考试
1.外省学籍的广东省户籍考生。拟在我省报考普通高校招生考试(含运动训练、高职类面向普通高中毕业生招生等各类单考单招及高水平运动队等特殊类型招生)的在外省高中阶段学校就读,且在就读期间未取得省级教育行政部门组织的合格性考试相关科目考试成绩的广东省户籍考生,可回户籍所在地报名。
2.非广东省户籍的广东省高中阶段学校在籍考生。非广东省户籍,在我省高中阶段学校就读的在籍考生,可报名参加我省相应科目的合格性考试。
(四)下列人员不得报考
1.国家承认学历的高等学校在校学生;
2.国家义务教育阶段学校在校学生;
3.不满16周岁的社会青年。
三、报名时间及地点
(一)报名时间
本次合格性考试报名安排在4月11日至16日。其中,11日至13日为网上注册和网上报名时间,14日至16日为报名点现场确认时间。
(二)报名地点
1.报名点设在各高中阶段学校。
2.在外省就读高中阶段各类学校的深圳户籍应届、往届毕业生到指定的社会报名点报名,我市共设立12个社会报名点,接受社会考生报名,报名点安排情况如下:
(1)罗湖社会报名点(行知职业技术学校)负责罗湖区户籍考生;
(2)福田社会报名点(红岭中学)负责福田区户籍考生;
(3)南山社会报名点(南头中学)负责南山区户籍考生;
(4)盐田社会报名点(盐田高级中学)负责盐田区户籍考生;
(5)宝安社会报名点(宝安中学、龙津中学)负责宝安区户籍考生(其中宝安中学负责新安、西乡、航城、石岩街道辖区范围内的考生;龙津中学负责福永、福海、沙井、新桥、松岗、燕罗街道辖区范围内的考生);
(6)龙华社会报名点(观澜中学)负责龙华区户籍考生;
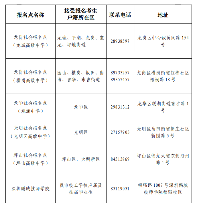
(7)龙岗社会报名点(龙城高级中学、横岗高级中学)负责龙岗区户籍考生(其中龙城高级中学负责龙城、平湖、龙岗、宝龙、坪地街道辖区范围内的考生;横岗高级中学负责园山、横岗、坂田、南湾、吉华、布吉街道辖区范围内的考生);
(8)坪山社会报名点(坪山高级中学)负责坪山区、大鹏新区户籍考生;
(9)光明社会报名点(光明区高级中学)负责光明户籍考生;
(10)深圳鹏城技师学院负责我市技工学校应届及往届毕业生。
四、报名方式及流程
采用网上注册+网上报名+报名点现场确认的方式进行报名。报名流程如下:
(一)网上注册
已注册报名参加2025年高考的考生或2022年7月份(含)后参加过高中学考的考生不用进行注册,其他所有考生(含2022年7月份前参加过高中学考的考生)均须重新进行注册。考生应在规定的时间进入“广东省普通高考/学考报名系统”(网址://pg.eeagd.edu.cn/ks/)(以下简称“报名系统”),凭姓名、证件号注册考生账号,设置密码,并绑定手机号码。
(二)网上报名
考生在规定的时间凭证件号码(或注册时绑定的手机号码)和注册时设置的密码登录报名系统进行网上报名。
考生号是考生参加合格性考试唯一的身份识别号码,遵循“一人一号,多次使用,动态管理”的原则。
按照规定不用进行注册的考生和使用原证件号重新注册的考生,原(学考)考生号不变,无须重新领取考生号。
首次报考考生,必须凭身份证(或户口簿)联系报名点(就读学校或地市招考机构指定的地点)领取考生号,然后才能进行网上报名。
考生进入报名网页后应认真阅读《广东省普通高中学业水平合格性考试考生守则》和《考生诚信考试承诺书》(附件3)并进行确认(点击“同意”),然后再录入有关信息。首次报考考生先录入本人的基本信息再录入报考科目等信息;非首次报考考生录入本人当次报考科目等信息。报考考生核对信息无误,输入验证码后确认。
考生密码遗忘或更改手机号,可通过报名系统(//pg.eeagd.edu.cn/ks)的考生端,凭手机短信验证码进行密码找回:2022年7月份以后注册过的考生,登录报名系统考生端,选“忘记密码”—“重置登录密码”,凭手机短信验证码重置密码;2022年7月份以后未注册过的考生,登录报名系统考生端,选“忘记密码”—“2022年7月以前学考找回密码”,凭手机短信验证码进行密码找回;如因手机号码已经注销或注册时填错手机号码等原因导致无法接收短信验证码,则需到原报名点或县、市招考机构进行手机号码解绑和密码重置。
(三)网上缴费
考生填写网上报名信息后,须在网上按操作流程缴纳考试费,标准为每科次25元。未缴纳考试费的考生不予报考,不编排考场。考试费一旦缴纳,无论是否参加考试,原则上不予退还。
(四)报名点现场确认
网上报名成功后,考生应按照规定进行现场确认。非首次报考考生的《广东省普通高中学业水平合格性考试报名登记表》(以下简称《报名登记表》)可由报名点集中打印发给考生核对后签名确认。首次报考考生须在规定的时间持身份证、户口簿到所在市招考办指定的报名点办理现场确认手续,确认报名资格。现场确认包括采集核对身份证基本信息、采集头像基本信息、交验资格认定材料、核对报名信息等。
未在规定时间进行确认的考生报名不成功,将不能参加考试。
网上报名阶段相片上传不成功的考生,可到报名点由工作人员协助拍照上传相片。
考生应认真核对报名点打印的《报名登记表》,尤其应认真核实考生本人的姓名、身份证号、性别、就读学校、考生号、报考科目以及头像、手机号等信息,核对无误的应签名确认。同时提交考生及家长的有效身份证件正反面及户口簿复印件,考点进行核对后盖章(考点章)。材料一经签名确认提交即视为已确认,所有报考信息不得修改。因考生本人录入错误或不认真校对而造成的后果,由考生本人承担。签字后的《报名登记表》由报名点保管备查,保存期3年。已参加过合格性考试的其他考生如需更改姓名和证件号码,需向学校提交变更申请书及户口簿或公安机关出具的变更证明原件及复印件,各学校、报名点汇总填表(附件4)后,在2025年4月17日前将汇总表和有关材料报深圳市招生考试办公室教育考试考务综合应用平台(网址://kwpt.sz.edu.cn/#/home)。
各学校在报名工作开始前,要确保配置好身份证阅读器和人脸采集设备,认真组织系统测试和操作培训,确保报名工作顺利实施。报名准备工作、程序及注意事项详见附件5。
(五)打印准考证
考生从7月1日起可登录报名系统的考生端(//pg.eeagd.edu.cn/ks)自行打印准考证。各报名点要对考生打印准考证的情况及时进行检查,提醒考生认真核对姓名、准考证号、考试科目和照片等信息,发现错误信息及时向报名点反映。
五、关于考生考试合理便利申请事项
符合《教育部、中国残疾人联合会关于印发〈残疾人参加普通高等学校招生全国统一考试管理规定〉的通知》(教考试〔2017〕4号)的残疾考生,需要考试部门在考试期间提供合理便利的,应在报名时按规定的要求和程序向学校提出正式书面申请,报名结束后一律不再受理。申请内容应包括本人基本信息、残疾情况、所申请的合理便利以及需自带的物品等,并提供本人的第二代及以上《中华人民共和国残疾人证》原件及复印件。各学校应在5月16日前将考生的申请书及其《中华人民共和国残疾人证》复印件,填写《残疾考生参加广东省高中学业水平考试申请合理便利汇总表》(附件8)汇总后交市招考办审核,逾期不再受理。具体申报办法参照《深圳市招生考试办公室关于做好2025年普通高考及高中学业水平考试残疾考生申请提供合理便利的通知》执行。
六、其他事项
(一)严格报名程序。没有在规定的时间内办理好报名手续的考生,一律不得参加考试,擅自参加考试的,成绩一律无效。
(二)相关工作纪律要求。合格性考试的报名工作,事关广大考生的切身利益,涉及国家教育考试的公平公正,各级相关工作人员必须严格遵守国家相关法律法规,严格按照教育部和省教育考试院有关工作规定执行。不准徇私舞弊、弄虚作假,不准以任何理由向考生及家长收取与报名挂钩的任何费用。不得擅自统计和泄露报名信息。高中阶段教育学校和教师不得代替或干预考生报名工作。
考生不得伪造、变造证件、证明等材料,一经查实,将取消考试报名资格,如已参加考试的将取消当次考试各科目成绩。
(三)市招考办对外咨询电话:82181999。报名期间,省教育考试院下发的文件、通知,我办将及时发布在“深圳招考网”(网址://ssmhofficial.com/szzkw/)和官方微信公众号上,各学校要及时查阅办理。
(四)各报名点要做好政策宣传工作,指导考生进行报考,要在报名工作开始前配置好身份证阅读器和人脸识别设备,认真组织系统测试和操作培训。要提前准备好报名工作所需的计算机等设备,安排责任心强、业务熟练的老师负责管理报名系统账号密码和考生现场报名确认工作,保证考生报考信息安全和保密,切实做到准备充分、组织严密,确保我市合格性考试报名工作顺利进行。
附件:1.2025年第二次广东省普通高中学业水平合格性考试工作安排表
2.2025年第二次广东省普通高中学业水平合格性考试实施细则
3.2025年第二次普通高中学业水平合格性考试考生诚信考试承诺书
4.广东省普通高中学业水平合格性考试考生报名信息变更情况汇总表
5.普通高中学业水平合格性考试报名准备工作、程序及注意事项
6.残疾人报考2025年第二次广东省普通高中学业水平合格性考试合理便利申请表
7.残疾人报考2025年第二次广东省普通高中学业水平合格性考试合理便利专家评估表
8.残疾考生参加2025年第二次广东省普通高中学业水平合格性考试申请合理便利汇总表
9.普通高中学业水平合格性考试社会报名点安排表









粤公网安备 44030402001169号
深圳招考办公众号


