各自考考生:
我省2023年10月自学考试将于10月28日至29日(周六、日)进行。现将本次报名报考有关事项通知如下:
一、报名报考条件
凡在我省居住和工作的中华人民共和国公民,不受性别、年龄、民族、种族和已受教育程度的限制,均可参加我省自学考试。港澳和台湾同胞、海外侨胞及外籍人士,也可按规定参加我省自学考试。
二、报名报考时间
(一)报名时间
新生预报名时间:8月22日10:00至8月25日12:00;
正式报名时间:8月22日10:00至8月25日17:00。
(二)报考时间
考生报考时间:8月29日14:00至9月1日17:00;
缴费时间:8月30日10:00至9月2日17:00。
三、报名报考手续
首次参加自学考试的考生须先办理新生报名手续,然后才可选择课程报考;已进行过新生报名取得准考证号且个人信息完整的考生可直接报考(报名报考操作流程详见附件2)。
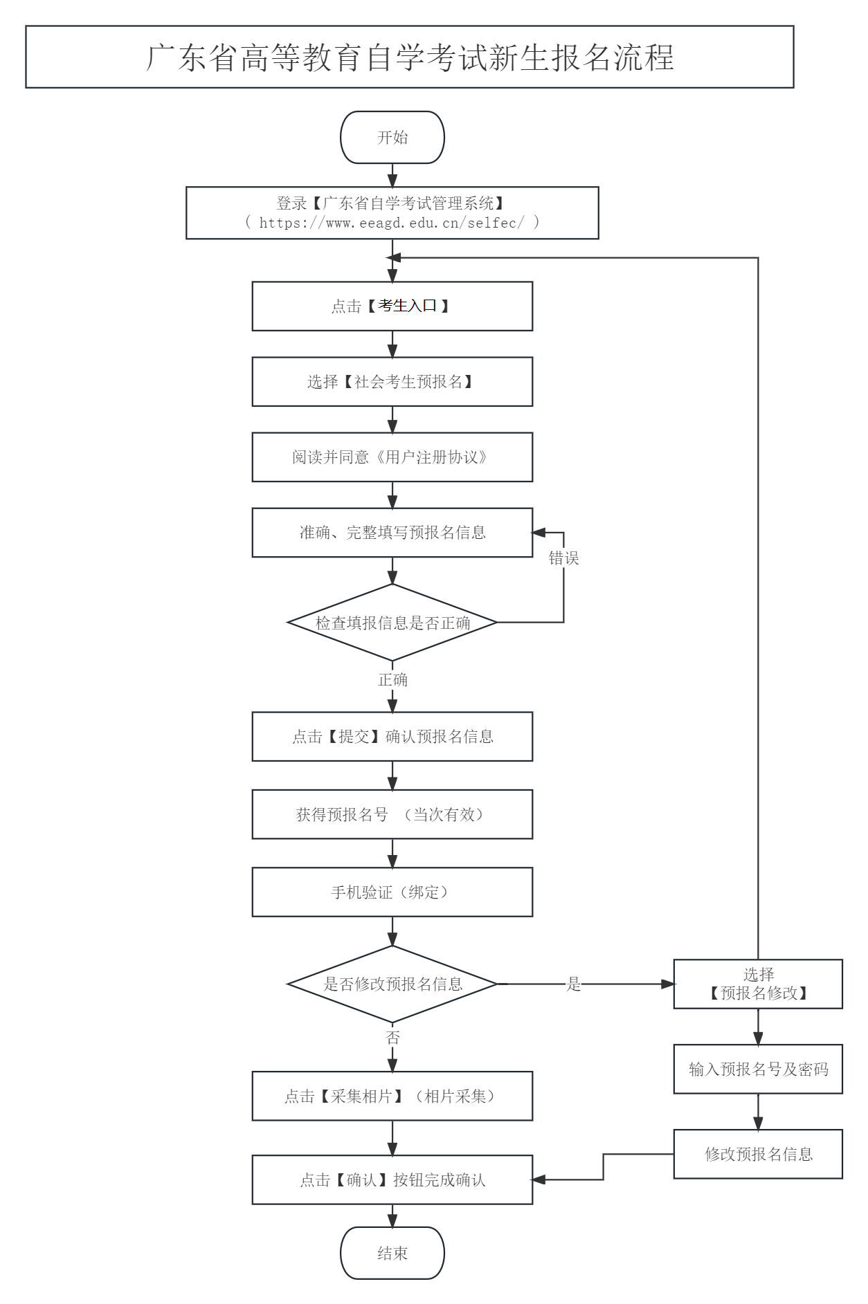
(一)新生报名
新生报名分预报名和正式报名两个阶段。
1.预报名。新生通过广东省自学考试管理系统(网址://www.eeagd.edu.cn/selfec/,下同),从【考生入口】通道进行预报名。预报名时考生须录入个人信息并设置个人密码,预报名成功后将得到唯一的预报名号,预报名号仅当次有效。考生预报名成功后还须完成本人手机绑定才能进行正式报名。请考生注意保管好本人的自学考试考生号和密码,勿透露给他人使用,不要在考试院官网以外的第三方网站输入本人的自学考试考生号和密码,避免造成个人信息泄露。
2.正式报名。本次正式报名全部网上进行,考生须凭当次预报名号,在规定时间内在广东自考管理系统内通过照片上传验证等程序,完成正式报名(具体操作可参考附件3)。正式报名成功后将获得唯一准考证号,所有考生务必牢记。考生身份验证过程中采集的证件照是考生在自学考试管理系统中的存档照片,将用于包括毕业证照比对在内的所有自考业务办理。
3.报名注意事项
(1)预报名时,请正确填写报名信息(姓名、身份证号、出生年月等),如填写有误,将会导致人脸识别不通过。信息有误的考生请在预报名期间自行通过广东省自学考试管理系统进行更正。其中港澳台考生报名证件号要填写本人身份证号,不要填写往来大陆通行证号。
(2)正确绑定本人手机号,不要随意借用他人手机号,绑定有误的将会影响报考课程。
(3)已上传相片的新生,请及时登录广东省自学考试管理系统预报名网页端查询相片审核结果。
(4)相片审核通过的考生要在规定时间内生成准考证号,完成正式报名;相片审核不通过的考生要根据系统提示重新上传相片。因面容特征变化等原因无法上传相片或报名信息(含照片)未能通过审核的考生,应及时联系我办并按指定途径完成正式报名,8月26日后不予受理。
(5)预报名号仅当次有效,往期的预报名号无法使用。
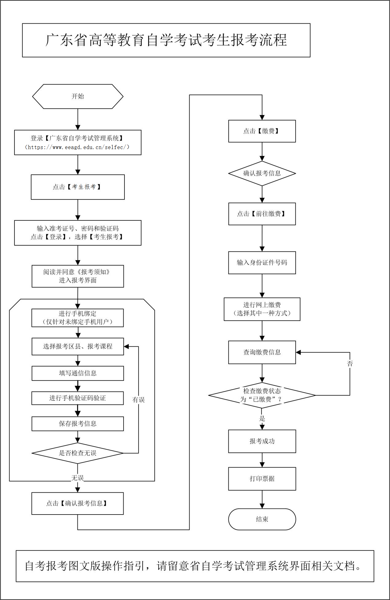
(二)考生报考
1.所有考生须通过广东省自学考试管理系统的【考生报考】通道报考课程,并进行网上缴费。考生报考时如未绑定联系手机,则须先完成本人手机绑定方可报考,需要修改已绑定手机的也可通过报考菜单栏的【手机绑定】功能进行解绑和重新绑定。无法自行解绑手机的,可到我办一楼招考服务大厅进行解绑。
考生可根据各考区考位供给情况选择考区报考,每个考生每次考试只能报考一次,且只能选择一个考区参加考试,在保存或修改报考信息时须进行短信验证,以确认考生的报考操作,报考时确认的联系手机和通信地址将作为当次考试联系考生的重要渠道,考生务必认真核对,确保准确无误,因填写错误或填写他人手机号码导致的后果由考生承担。考生在确认报考信息前,须认真核对选择的考区和报考课程是否正确。考区和报考课程一经考生确认,不得增加、删减、更改,确认报考后所交报考费一旦网上缴纳,不予退还。考生缴费后必须再次登录自学考试管理系统,检查交费状态是否为“已缴费”,以此确认是否报考成功,如遇问题应及时与我办联系。考生应避免在最后时间报考课程和缴费,以免因停电、网络堵塞等原因导致错过报考和缴费。
2.根据《关于加强我省高等教育自学考试考生信息采集工作的通知》(粤考办〔2018〕11号)要求,在广东省自学考试管理系统中无相片的考生,须在新生报名期间,本人持有效身份证到深圳市招考办一楼招考服务大厅进行补摄像后,方可报考。其他个人信息资料不完整,如身份证号和姓名为空等情况的考生,请持本人相关证明材料到我办及时完善个人相关信息,省考办审核通过后方可报考。
四、打印准考证
考生须在考试前10天内登录广东省自学考试管理系统打印准考证。准考证上将载明考生参加当次各科考试的座位信息。准考证用普通A4纸打印,严禁伪造、变造或擅自涂改,严禁在准考证正反面做任何标记。请考生在上述时段内及时打印准考证,对于自行打印准考证有困难的考生可于考前一周至考试结束当天到深圳市招考办打印(地址:罗湖区泥岗西路1068号一楼招考服务大厅,联系电话:82181999)。
五、参加考试注意事项
所有考生均须凭网上自行打印的当次考试的准考证、本人有效身份证原件(含临时身份证、公安机关出具的用于参加国家教育考试的带照片的身份证明,不含电子身份证;军人、港澳和台湾同胞、海外侨胞及外籍人士可持考籍登记的对应证件)参加考试。
六、成绩公布与复核申请
(一)成绩公布
本次考试成绩预计在2023年12月上旬公布,届时考生可通过自学考试管理系统查询合格成绩,通过省教育考试院官方微信小程序或深圳招考网查询全部考试成绩,具体安排请留意省教育考试院或深圳招考网官方网站相关信息。
(二)成绩复查申请
1.申请复查程序。在我市参加考试的考生如对本人某科成绩有异议的,须持本人身份证、准考证,于当次考试成绩公布后10个工作日以内向我办提出成绩复查申请,具体时间、地点等安排留意我办公布的通知。成绩复查仅限于复查答题有无漏评、漏记分、错记分、加错分,评分标准、评分细则以及对答题评分宽严有异议等问题不在复查范围之内。
2.复查结果告知。省自学考试委员会办公室按照相关规定组织专人进行试卷复查后,复核结果将通过自学考试管理系统通知考生,对复查后发现分数有误的还将书面通知考生(按报考时考生确认的通信地址寄送);考生也可通过深圳招考网查询复查结果。
七、违规处理
考生要认真阅读《广东省高等教育自学考试考场规则》、《国家教育考试违规处理办法》(教育部第33号令)、《〈国家教育考试违规处理办法〉中部分自学考试事项贯彻意见》、《中华人民共和国刑法修正案(九)》、《中华人民共和国教育法》等有关规定,自觉遵守考场规则,自重自爱,诚信考试。广东省自学考试委员会办公室将严格按照《国家教育考试违规处理办法》及相关规定严肃处理违纪作弊考生,并如实将相关信息记入诚信档案,涉嫌组织作弊、替考等违法犯罪行为的,移交有关部门依法处理,广大考生务必诚信应考。
考试违规处理事先告知书和违规处理决定书将按照当次报考时考生确认的联系手机和通信地址邮寄。考生也可在成绩公布后,通过广东省自学考试管理系统查询违规处理的相关情况。
八、其他事项
(一)根据《广东省发展改革委 广东省财政厅关于规范全省教育部门教育考试行政事业性收费及有关问题的通知》(粤发改价格〔2022〕442号),我省自学考试笔试课程收费标准为每科52元。
(二)残疾考生参加自学考试需考试机构在考试期间提供合理便利的,应在报考课程前持本人第二代及以上《中华人民共和国残疾人证》向我办提出正式书面申请,报考结束后不予受理。
(三)其他未尽事宜,请考生密切关注广东省教育考试院官微、官网及深圳市招生考试办公室官微、官网发布的相关讯息。
附件:1.2023年10月广东省自学考试各专业开考课程考试时间安排表(请点击查看)
2.广东省2023年10月自学考试报名报考流程图
3.广东省2023年10月自学考试在线报名操作指引
4.广东省高等教育自学考试电子相片采集标准
深圳市招生考试办公室
2023年8月16日
(市招考办咨询电话:0755-82181999,工作时间:9:00-12:00,14:00-18:00)
附件2
广东省2023年10月自学考试报名报考流程图


附件3
广东省2023年10月自学考试在线报名操作指引
第一步:预报名-网页端
登录广东省自学考试管理系统(网址//www.eeagd.edu.cn/zkselfec/login/login.jsp)在网页端完成预报名信息录入,获取预报名号,并牢记预报名时设置的密码。
第二步:采集相片
(1)登录系统,点击“采集相片”按钮。

(2)核对个人信息,点击“确认无误”按钮。

(3)了解采集相片规则后,下拉找到“我知道了,去拍照”按钮并点击。

(4)使用微信或主流浏览器,扫描系统弹出的二维码。

(5)使用微信或主流浏览器扫码后,须重新核对个人信息,核对无误后,点击“确认无误”按钮。

(6)了解相片采集规范后,点击“我知道了,去拍照”按钮。

(7)点击“我知道了,去拍照”按钮后,会调用“摄像头”进行摄像,按照规范摄像完成。

(8)拍摄完满意的照片后,点击“我已摄像完成”按钮。

(9)完成摄像后请等待审核。当审核完成即可生成准考证号。
第三步:生成准考证号
当审核通过后,在系统找到“确认报名”按钮,并点击即可。请记住系统弹出来的考生号。


附件4
广东省高等教育自学考试电子相片采集标准
一、本人近期正面、免冠、彩色(淡蓝色底)证件电子照片,照片必须清晰完整,与本人相貌一致。禁止对图像整体或局部进行镜像、旋转等变换操作。不得对人像特征(如伤疤、发型等)进行技术处理。
二、成像区上下要求头上部空1/10,头部占7/10,肩部占1/5。采集的图像大小最小为192×168(高×宽),单位为:像素。成像区大小为48mm×42mm(高×宽)。
三、电子照片须显示双肩、双耳,露双眉,衣着端正,不着与背景同色的上衣,人像清晰,神态自然,无明显畸变,脸部无局部亮度,背景无边框。不得上传翻拍照、全身照、风景照、生活照、大头贴、背带(吊带)衫照、艺术照、侧面照、不规则手机照等。人像在图像矩形框内水平居中,左右对称。
四、电子照片不得佩戴饰品,不得佩戴粗框、有色眼镜,眼镜不能有反光(饰品、眼镜遮挡面部特征会影响考试期间身份核验),不得使用头部覆盖物(宗教、医疗和文化需要时,不得遮挡脸部或造成阴影)。头发不得遮挡眉毛、眼睛和耳朵。不宜化妆。
五、此照片将作为本人准考证唯一使用照片,将用于考试期间的人像识别比对及毕业申请的照片审核,不符合要求的照片会影响考生的考试及毕业等,由此造成的后果由考生自行承担。
附件:
相关稿件:






粤公网安备 44030402001169号
深圳招考办公众号


